A parametric study on in-situ hydrogen production from hydrocarbon reservoirs – Effect of reservoir and well properties
本研究旨在探讨原位制氢(IHP)过程的效果,使用全油田组分模型作为实验验证的前提。研究模拟了一个具有单一均匀孔隙度值0.13和网格间五点连接类型的地质单元储层模型,以最小化计算成本。基于储层流体组成,模拟了21个氢生成反应,这些反应的热力学和动力学参数来源于已发表的实验,因为缺乏特定于储层的实验数据。
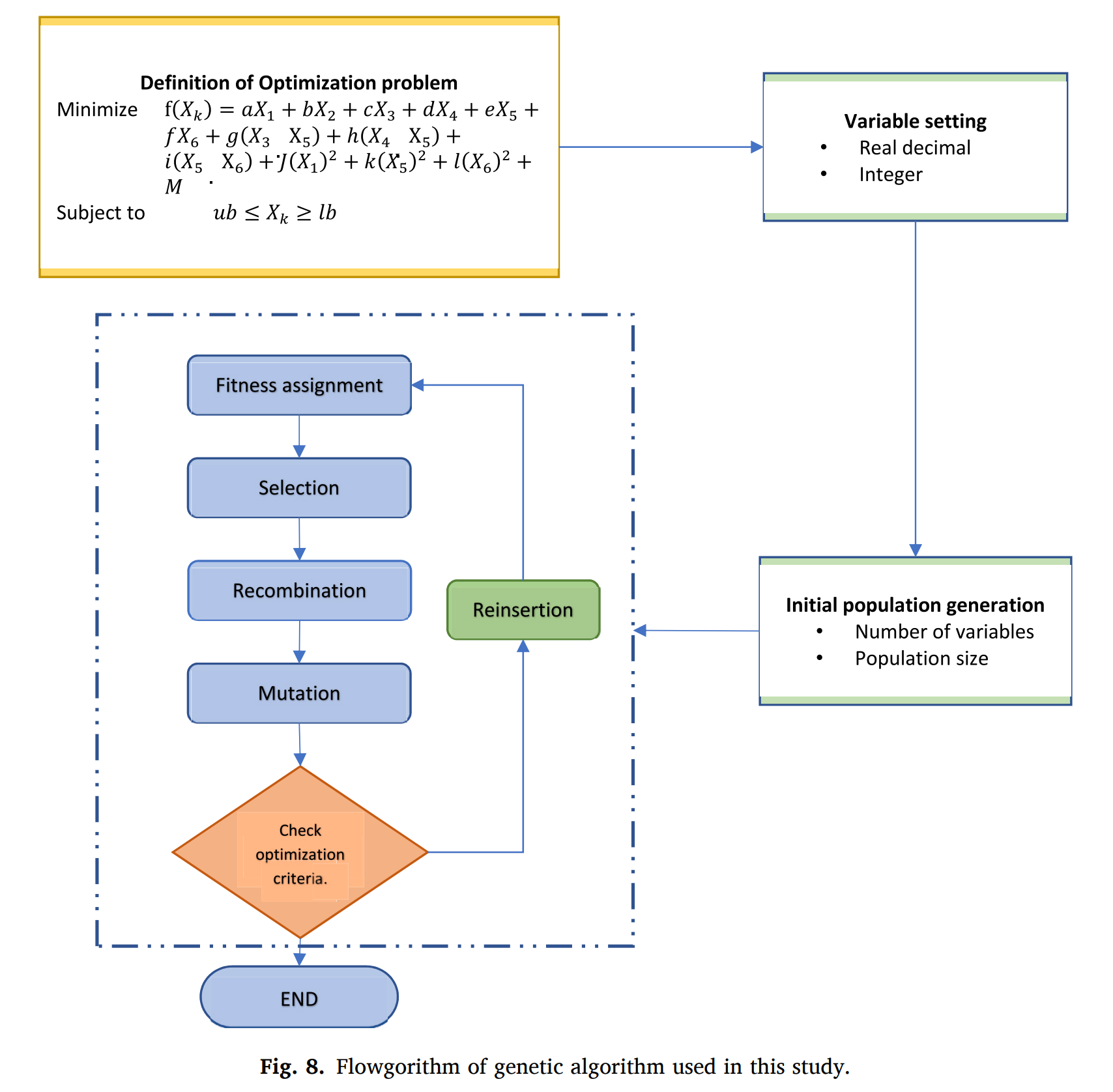
使用CMG STARS软件进行了54次模拟运行,累计运行5478天,并记录了每次运行产生的氢气总量。然后使用Box-Behnken设计实验方法和支持向量机与RBF核建立代理模型。通过方差分析(ANOVA)对变量进行分析,以确保代理模型的准确性。代理模型与数值模拟之间的平均绝对百分比误差为10.82%。使用遗传算法对代理模型进行优化,以最大化累计氢产量。基于优化模型,研究了孔隙度、渗透率、井位、注入速度与和注入压力的影响。
研究结果表明,较低的渗透率和孔隙度储层支持更多的氢气产量,注入压力对氢气产量影响不大,增加氧气注入速率与氢气生产强烈相关,直到超过阈值后氢气产量下降。本研究开发的框架可用作评估候选储层进行原位氢生产的 tools。
CMG软件应用情况:
CMG STARS软件在本研究中被用于全油田储层模拟,共进行了54次模拟运行,累计运行5478天,以记录每次运行产生的氢气总量。这些数据随后被用于构建代理模型,并通过方差分析(ANOVA)验证模型的准确性。CMG STARS软件的模拟结果对于理解储层和井属性对氢气产量的影响至关重要。
作者单位:
Brunel University, Uxbridge, United Kingdom(布鲁内尔大学,英国乌克斯布里奇)





Abstract
Energy transition is a key driver to combat climate change and achieve zero carbon future. Sustainable and cost-effective hydrogen production will provide valuable addition to the renewable energy mix and help minimize greenhouse gas emissions. This study investigates the performance of in-situ hydrogen production (IHP) process, using a full-field compositional model as a precursor to experimental validation The reservoir model was simulated as one geological unit with a single point uniform porosity value of 0.13 and a five-point connection type between cell to minimize computational cost. Twenty-one hydrogen forming reactions were modelled based on the reservoir fluid composition selected for this study. The thermodynamic and kinetic parameters for the reactions were obtained from published experiments due to the absence of experimental data specific to the reservoir. A total of fifty-four simulation runs were conducted using CMG STARS software for 5478 days and cumulative hydrogen produced for each run was recorded. Results generated were then used to build a proxy model using Box-Behnken design of experiment method and Support Vector Machine with RBF kernel. To ascertain accuracy of the proxy models, analysis of variance (ANOVA) was conducted on the variables.
The average absolute percentage error between the proxy model and numerical simulation was calculated to be 10.82%. Optimization of the proxy model was performed using genetic algorithm to maximize cumulative hydrogen produced. Based on this optimized model, the influence of porosity, permeability, well location, injection rate, and injection pressure were studied. Key results from this study reveals that lower permeability and porosity reservoirs supports more hydrogen yield, injection pressure had a negligible effect on hydrogen yield, and increase in oxygen injection rate corelated strongly with hydrogen production until a threshold value beyond which hydrogen yield decreased. The framework developed in the study could be used as tool to assess candidate reservoirs for in-situ hydrogen production.
